加载中...
eStudio
微道eStudio
首页
关于
项目
产品开发
SCH产品与服务
小工具
技术文档
通用技术笔记
SCH使用说明
SCH调试指导
SCH开发文档
分类
归档
摘选
资讯
关系
用户
合作
联系
链接
eStudio
首页
关于
项目
产品开发
SCH产品与服务
小工具
技术文档
通用技术笔记
SCH使用说明
SCH调试指导
SCH开发文档
分类
归档
摘选
资讯
关系
用户
合作
联系
链接
本地搜索
单电源音频功率放大器
发表于:2010-07-01 |
分类:
电子元器件 电子基础
字数统计: 73 |
阅读时长: 1分钟 |
阅读量:
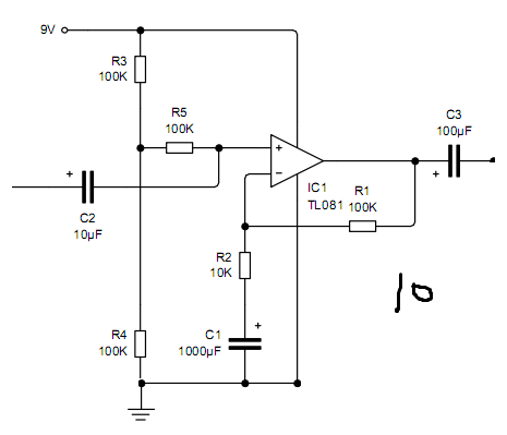
音频功率放大: 运放,内部采用其内部是AB类音频功放电路,比A类效率更高,比B类更低交越失真 可以用反相比例或者正相比例做? 单电源: 用电阻分压,VCC/2,虚拟出一个参考地
笔记
上一篇:
电子乐器和电子琴
下一篇:
AD采集 AD转换
本文目录
本文目录